日本虚拟明星(日本虚拟明星有哪些)
2022年主流跨年晚会虚拟人强势霸屏,虚拟偶像团体VSinger登上江苏卫视表演《卡路里》,虚拟人“邓丽君”与周深同台演唱《小城故事》,东方卫视、哔哩哔哩等亦将虚拟人元素融入跨年晚会。
虚拟人火了之后,引爆了虚拟人板块,
今日云南旅游涨停,丝路视觉、启迪设计、锋尚文化表现强势。此外,2021年国内一级市场也掀起虚拟人投资热潮。同时,国家政策鼓励虚拟人创新发展,2021年10月广电总局发布的《广播电视和网络视听“十四五”科技发展规划》中指出:“要推动虚拟主播、动画手语广泛应用于新闻播报、天气预报、综艺科教等节目生产”,
首次明确地鼓励和支持虚拟人的发展。
近期,中信证券报告从虚拟人的分类、核心壁垒以及人商业模式和未来发展前景等方面进行了详尽的分析。
什么是“虚拟人”?虚拟人具备
存在于非物理空间、数字技术合成和高度拟人化特征
三个核心要素。 
中信证券指出,虚拟数字人指存在于非物理世界中,由计算机图形学、图形渲染、动作捕捉、深度学习、语音合成等计算机手段创造及使用,并具有多重人类特征的综合产物。
虚拟人的发展历程分为三个阶段,萌芽阶段,限于技术手段停留在形式和概念。80年代日本宅文化兴起,动画同人杂志数量暴增,虚拟人由此产生,但技术以手绘为主,形象较为扁平单一,主要通过数字专辑、广告变现。
这一阶段代表性虚拟人有,1982年日本动画《超时空要塞》女主角林明美被包装成演唱动画插曲的歌手,1984年英国人GeorgeStone创作的MaxHeadroom,曾参与电影和广告拍摄。

探索阶段,CG、动作捕捉和语音合成技术使得虚拟人形象更加生动丰满。
当时CG技术、动作面部捕捉技术发展日益成熟,雅马哈公司以商业化的形式发布Vocaloid软件。虚拟人的创作更加开放和多元,其外形、动作、表情和声音与人类更加相似。代表性虚拟人有,2001年《指环王》中由CG技术和动作捕捉技术产生的角色咕噜,2012年上海禾念制作的全世界首款Vocaloid中文声库和虚拟形象“洛天依”。

发展阶段,人工智能兴起让虚拟人深入人心,社交娱乐产业发展推动商业价值凸显。
近几年,大数据和人工智能技术逐渐成熟,短视频、直播等多种视频社交形势兴起,直播带货等多元化变现方式出现。代表性虚拟人包括,2016年绊爱正式确立了虚拟主播Vtuber的概念和文化开端,2018年新华社与搜狗联合发布的“AI合成主播”,以虚拟人形象并进行新闻播报。

技术驱动虚拟人产业链快速发展,内容升级丰富商业化变现路径。
目前整个虚拟人产业分为上游基础层、中游平台层和下游应用层。 
从应用角度出发,中信证券将虚拟人可分为两大类,人格型虚拟人,通过塑造人设和形象来突出人格魅力,主要应用在社交娱乐等领域。实用型虚拟人,突出实用价值,是元宇宙时代的基础设施。

1. 人格型虚拟人:强调人格魅力的展现,壁垒在于IP运营能力
人格型虚拟人根据侧重点不同,又可以分为内容型虚拟人和形象型虚拟人两类。
内容类虚拟人
基于游戏、动漫、文学作品、明星偶像、品牌等内容和IP的背书,如无限王者团和Aespa。形象类虚拟人主要是凭借亮眼的形象和人物设定取胜,比如超写实虚拟数字人AYAYI。

人格类虚拟人技术壁垒相对有限,其壁垒主要体现在IP和运营能力。
对于内容型虚拟人,核心在于其背后IP的价值,以“川沙妲己”玲娜贝儿为例,其本身形象就是通过皮套演员作为中之人进行运营的。 
形象型虚拟人也需要强大的运营能力,因
为在技术加持下,做到高拟真度的虚拟人形象目前已经不难,但是能够从众多形象型虚拟人中脱颖而出,其壁垒在于打造人设和运营的能力。
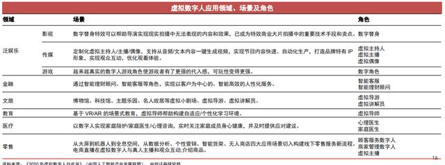
2.实用型虚拟人:潜在应用场景多元,壁垒在于技术内核
实用型虚拟人将虚拟人应用到部分现实工种中,
为传统领域带来变革,可以推动改善传统环节流程、提升效能、降低成本。功能上包括代替真人进行服务,应用场景涵盖了泛娱乐、金融、文旅等多元化行业。

中信证券分析师王冠然指出,技术上分为四方面。
建模,
相机阵列扫描重建技术是目前最主流的虚拟人建模技术。该技术通过全方位相机阵列瞬间获得对象的空间信息,而动态光场重建技术是未来突破的方向。 
驱动:
智能合成和动作捕捉技术使虚拟人行为更加流畅。智能合成现阶段2D、3D虚拟人均已实现嘴部动作的智能合成,动作捕捉技术中光学捕捉精度最高、环境要求最高、硬件成本最高。 
渲染:
随着硬件和算法的突破,虚拟人真实性大幅提升。PBR技术革命推动虚拟人真实性大幅提升,实时渲染与离线渲染各有优劣。 
人工智能,
虚拟人的下一个目标是实现智能驱动。当前智能驱动型虚拟人需要有感知、分析人类行为的能力,高度依赖计算机视觉、自然语言处理、深度学习等技术的发展。 
中信证券认为
,虚拟人在多个角度突破人类局限, 比如生命周期长,行为可控,多线程持久工作,思维和计算能力强,可塑性好,未来技术成熟后商业空间广阔。
从不同类型看,
形象型虚拟人明星路线代言品牌,头部效应强。
主要变现方式是品牌代言,以AYAYI为例,仅面世半年就已经与娇兰、天猫、保时捷等知名品牌合作。 
此外,走代言路线的形象型虚拟人需要在前期已经积累一定的关注度,
同时对外形和品牌契合度要求高,具有一定头部效应。
内容型虚拟人更注重互动和IP内核
,直播、演唱会、周边等多种方式变现互动性和IP内核更强。除了广告代言之外,可以走偶像路线参与更多元的商业活动, 电影、动漫和周边衍生品也能扩大收入来源。 
功能型虚拟人短期变现空间有限,有望在多个领域实现应用,但当前商业化路径不够清晰。
虚拟人在人工智能技术高度成熟的理想状态下,应当远比人类更有优势,必然会在金融、医疗、教育等领域实现落地以降本提效。 
虚拟化身Avatar是元宇宙时代的关键数字资产,想象空间广阔,具有覆盖范围大,付费意愿强的特点。未来Avatar的变现模式可能有两种,其一是制作虚拟形象一次性收费,其二是Avatar的特殊形象定制、细节打磨、服装设计等增值服务收费。
中信证券预计,2030年我国虚拟人市场规模将达到2700亿。
其中,受益于元宇宙爆发和人工智能技术的不断突破,虚拟化身Avatar将成为元宇宙时代实现交互的关键媒介,替代真人服务的虚拟人在现实和元宇宙中充分发挥作用提高效率,多模态AI助手在多种对话服务基础上升级至虚拟人形态,多种因素驱动实用型虚拟人市场规模增长至2430亿元,占整体虚拟人市场规模的90%。

本文主要来源:中信证券王冠然《虚拟人:内容运营塑造人格,技术能力拓宽应用场景》
本文来自华尔街见闻,欢迎下载APP查看更多


